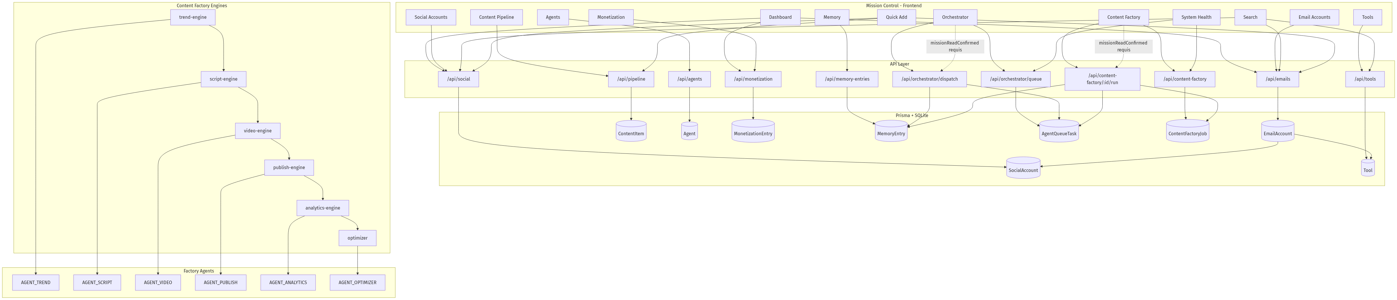
Content Factory Engine
Trend → Idea → Script → Video → Publish → Analytics → Optimization
Modules
- trend-engine
- script-engine
- video-engine
- publish-engine
- analytics-engine
- optimizer
Agents dédiés
- AGENT_TREND
- AGENT_SCRIPT
- AGENT_VIDEO
- AGENT_PUBLISH
- AGENT_ANALYTICS
- AGENT_OPTIMIZER
Architecture visuelle
Vue globale Mission Control + Factory Engines

Factory Jobs
Objectif: produire et publier plusieurs vidéos/jour automatiquement
| Titre | Niche | Stage | Status | Target/day | Action |
|---|